Инструкция по применению
Прежде чем изучить инструкцию по применению контроллера, необходимо запомнить три параметра, которые необходимо соблюдать при эксплуатации данных электронных устройств, это:
- Входное напряжение устройства должно превышать на 15 – 20% напряжение «холостого хода» солнечной панели.
- Для ШИМ (PWM) аппаратов — номинальный ток должен превышать на 10% ток короткого замыкания в линиях подключения источников энергии.
- MPPT — контроллер должен соответствовать мощности системы, плюс 20% от этого значения.
Для успешной эксплуатации прибора необходимо изучить инструкцию по его эксплуатации, которая всегда прилагается к подобным электронным устройствам.
Инструкция информирует потребителя о следующем:
Требования техники безопасности – в данном разделе определяются условия при которых эксплуатация прибора не приведет к поражению потребителя электрическим током и прочим негативным последствиям.
Вот основные из них:
- Перед установкой и настройкой контроллера, необходимо отключить солнечные панели и аккумуляторные батареи от прибора посредством коммутационных аппаратов;
- Исключить попадание воды на электронный прибор;
- Контактные соединения должны быть плотно затянуты, дабы избежать их нагрева в процессе работы.
- Технические характеристики устройства – этот раздел позволяет выбрать прибор по предъявляемым к нему требованиям в конкретной схеме и месте установки.
Как правило, это:
- Виды регулировок и настроек прибора;
- Режимы работы прибора;
- Описываются элементы управления и индикации устройства.
- Способы и место монтажа – каждый контроллер монтируется в соответствии с требованиями завода – изготовителя, что позволяет эксплуатировать устройство продолжительное время и с гарантированным качеством.
Дается информация по:
- Месту и пространственному размещению устройства;
- Указываются габаритные размеры до инженерных сетей и устройств, а также элементов строительных конструкций, по отношению к монтируемому прибору;
- Даются установочные размеры для мест крепления устройства.
- Способы включения в систему – данный раздел объясняет потребителю к какой клемме и как, следует выполнить подключение, для запуска в работу электронного прибора.
Сообщается:
- В какой последовательности следует выполнять включение прибора в рабочую схему;
- Указываются недопустимые действия и мероприятия при включении прибора.
- Настройка прибора – важная операция, от которой зависит работа всей схемы солнечной электростанции, ее надежность.
В данном разделе сообщается о том как:
- Какие индикаторы и как сигнализируют о режиме работы прибора и его неисправностях;
- Дается информация как настроить нужный режим работы устройства по времени суток, режимам нагрузок и иным параметрам.
- Виды защиты – в этом разделе сообщается от каких аварийных режимов защищено устройство.
Как вариант это может быть:
- Защита от короткого замыкания в линии соединяющей прибор с солнечной панелью;
- Защита от перегрузки;
- Защита от короткого замыкания в линии соединяющей прибор с аккумуляторной батареей;
- Неправильное подключение солнечных панелей (обратная полярность);
- Неправильное подключение аккумуляторной батареи (обратная полярность);
- Защита от перегрева устройства;
- Защита от высокого напряжения вызванного грозой или иными атмосферными явлениями.
- Ошибки и неисправности – этот раздел разъясняет как действовать, если по какой-то причине прибор работает неправильно, или вообще не работает.
Рассматривается связь: неисправность – возможная причина неисправности – способ устранения неисправности.
- Поверка и обслуживание – в этом разделе дается информация какие профилактические мероприятия необходимо выполнять, для обеспечения безаварийной работы устройства.
- Гарантийные обязательства – указывается срок, в течение которого прибор может быть отремонтирован за счет производителя устройства, при условии правильной эксплуатации, в соответствии с инструкцией по эксплуатации.
Самодельный контроллер: особенности, комплектующие
Устройство предназначено для работы только с одной солнечной панелью, которая создает ток с силой, не более 4 А. Емкость аккумулятора, зарядкой которого управляет контроллер, является 3 000 А*ч.
Для изготовления контроллера нужно подготовить следующие элементы:
- 2 микросхемы: LM385-2.5 и TLC271 (является операционным усилителем);
- 3 конденсатора: С1 и С2 являются маломощными, имеют 100n; С3 имеет емкость 1000u, рассчитан на 16 V;
- 1 индикаторный светодиод (D1);
- 1 диод Шоттки;
- 1 диод SB540. Вместо него можно использовать любой диод, главное, чтобы он мог выдержать максимальный ток солнечной батареи;
- 3 транзистора: BUZ11 (Q1), BC548 (Q2), BC556 (Q3);
- 10 резисторов (R1 – 1k5, R2 – 100, R3 – 68k, R4 и R5 – 10k, R6 – 220k, R7 – 100k, R8 – 92k, R9 – 10k, R10 – 92k). Все они могут быть 5%. Если хочется большей точности, то можно взять резисторы 1%.









Подбор контроллера по напряжению и току солнечных батарей и акб
Большинство выпускаемых солнечных батарей имеет номинальное напряжение 12 или 24 вольта. Это сделано для того чтобы можно было заряжать аккумуляторные батареи без дополнительного преобразования напряжения. Аккумуляторные батареи появились значительно раньше солнечных батарей и имеют распространённый стандарт номинального напряжения на 12 или 24 вольта. Соответственно большинство контроллеров для солнечных батарей выпускается с номинальным рабочим напряжением равным 12 или 24 вольта, а также двухдиапазонные на 12 и 24 вольта с автоматическим распознаванием и переключением напряжения.

Номинальное напряжение на 12 и 24 вольта достаточно низкое для мощных систем. Для получения необходимой мощности приходится увеличивать количество солнечных батарей и аккумуляторов, соединяя их в параллельные контуры и значительно увеличивая силу тока. Увеличение силы тока ведет к нагреву кабеля и электрическим потерям. Необходимо увеличивать толщину кабеля, возрастает расход металла. Также необходимы мощные контроллеры, рассчитанные на высокий ток, такие контроллеры получаются очень дорогими.
Чтобы исключить возрастание тока, контроллеры для мощных систем делают для номинально рабочего напряжения на 36, 48 и 60 Вольт. Стоит заметить, что напряжение контроллеров кратно по напряжению 12 вольтам, для того чтобы можно было подключать солнечные батареи и акб в последовательные сборки. Контроллеры с кратным напряжением выпускаются только для технологии зарядки ШИМ.

Как видно ШИМ контроллеры выбираются с напряжением кратным 12 вольтам, причем в них входное номинальное напряжение от солнечных батарей и номинальное напряжение контура подключенных аккумуляторов должно быть одинаковым, т.е. 12В от СБ – 12В к АКБ, 24В на 24, 48В на 48В.
У контроллеров MPPT входное напряжение может быть равным или произвольно выше в несколько раз без кратности 12 Вольтам. Обычно MPPT контроллеры имеют входное напряжение от солнечных батарей от 50 Вольт для простых моделей и до 250 вольт для мощных контроллеров. Но следует учесть, что опять же производители указывают максимальное входное напряжение, и при последовательном подключении солнечных батарей следует складывать их максимальное напряжение, или напряжение холостого хода. Проще говоря: входное максимальное напряжение любое от 50 до 250В, в зависимости от модели, номинальное или минимальное входное при этом будет 12, 24, 36 или 48В. При этом выходное напряжение для заряда АКБ у контроллеров MPPT стандартное, часто с автоматическим определением и поддержкой напряжений на 12, 24, 36 и 48 Вольта, иногда 60 или 96 вольт.

Существуют серийные промышленные очень мощные MPPT контроллеры с входным напряжением от солнечных батарей на 600В, 800В и даже 2000В. Данные контроллеры также можно свободно приобрести у российских поставщиков оборудования.
Окромя выбора контроллера по рабочему напряжению, контроллеры следует выбирать по максимальному входному току от солнечных батарей и максимальному току заряда акб.
Для ШИМ контроллера, максимальный входной ток от солнечных батарей будет переходить в зарядный ток АКБ, т.е. контроллер не будет заряжать большим током, чем выдают подключенные к нему солнечные батареи.
В MPPT контроллере все иначе, входной ток от солнечных батарей и выходной ток для заряда акб – это разные параметры. Эти токи могут быть равными, если номинальное напряжение подключенных солнечных батарей равно номинальному напряжению подключенных акб, но тогда теряется суть преобразования MPPT, и эффективность контроллера уменьшается. В MPPT контроллерах номинальное входное напряжение от солнечных батарей должно быть выше номинального напряжения подключенных АКБ оптимально в 2-3 раза. Если входное напряжение выше ниже чем в 2 раза, к примеру, в 1,5 раза, то будет меньшая эффективность, а выше более чем в 3 раза, то будут большие потери на разницу преобразования напряжения.
Соответственно входной ток всегда будет равен или ниже максимальному выходному току заряда АКБ. Отсюда следует, что MPPT контроллеры необходимо выбирать по максимальному зарядному току АКБ. Но чтобы не превысить данный ток, указывается максимальная мощность подключаемых солнечных батарей, при номинальном напряжении контура подключенных АКБ. Пример для контроллера заряда MPPT на 60 Ампер:
- 800Вт при напряжении АКБ электростанции 12В;
- 1600Вт при напряжении АКБ электростанции 24В;
- 2400Вт при напряжении АКБ электростанции 36В;
- 3200Вт при напряжении АКБ электростанции 48В.
Следует заметить, что данная мощность при 12 вольт указана для зарядного напряжения от солнечных панелей в 13 — 14 Вольт, и кратна для остальных систем с напряжениями на 24, 36 и 48вольт.
Встроенный контроллер
Благодаря техническому прогрессу повышается комфорт обслуживания и поездки на машине. Многие современные автомобили оснащены бортовыми компьютерами. Одна из его функций – показывать напряжение АКБ. Но такая роскошь доступна не всем водителям. На старых моделях порой установлен аналоговый вольтметр, но по его показаниям трудно судить о состоянии зарядки. Поэтому стали производить специальные индикаторы заряда аккумуляторных батарей. Они выпускаются как встроенными в аккумулятор, так и в виде отдельных устройств, которые подключаются к бортовому компьютеру.
Встроенными индикаторами обычно оснащаются необслуживаемые аккумуляторные батареи. Они представляют собой поплавковые индикаторы, которые часто называют гидрометрами. По их цвету можно определить степень заряженности АКБ и уровень электролита. Для контроля состояния аккумулятора достаточно индикации одной ячейки. Перед тем, как воспользоваться индикатором, следует слегка постучать по нему. Это необходимо для того, чтобы вышли пузырьки воздуха, которые могут помешать вести наблюдения. Таким образом, можно будет четко видеть цвет индикатора.
При анализе следует учесть то, что когда батарея начинает заряжаться, то плотность электролита увеличивается ближе к электродам. Над электродами повышение плотности происходит за счет диффузии. Индикатор находится над электродами, соответственно будет реагировать на плотность в этой части батареи. Это может стать причиной неточных результатов.
Даже при полной зарядке индикатор может оставаться черного цвета. Объясняется такая ситуация тем, что не успели перемешаться слои электролита большей плотности со слоями меньшей плотности. Процесс диффузии может длиться несколько дней.
Схема встроенного индикатора выглядит следующим образом:

Принцип действия
У большинства гидрометров одинаковый принцип действия, он основывается на трех положениях индикатора. Когда заряжается батарея, увеличивается плотность электролита. Благодаря этому зеленый шарик, выполняющий роль поплавка, всплывает по трубке и появляется в глазке индикатора. Обычно поплавок виден, если заряженность батареи превышает 65 %.

Если поплавок тонет в электролите, это означает, что плотность не отвечает норме и АКБ недостаточно заряжена. При этом глазок индикатора будет черного цвета. Такая ситуация говорит о том, что необходима подзарядка.

Существуют модели, в которых кроме зеленого шарика есть красный, поднимающийся по трубке при низкой плотности. В этом случае в глазке будет виден красный шарик.
Последним вариантом является низкий уровень электролита. В этом случае в глазок индикатора будет видна поверхность электролита. Это значит, что необходимо долить электролит или дистиллированную воду. Правда, в случае с необслуживаемым устройством, сделать это сложно.

Виды приборов
Контроллеры для солнечных батарей представлены в нескольких видах:
- Устройства On/Off.
- PWM контроллеры.
- MPPT контроллеры.
- Устройства гибридного типа.
- Самодельные контроллеры.
Познакомимся с каждым из этих видов. На сегодняшний день самыми популярными считаются PWM контроллер и контроллер MPPT.
Устройства On/Off
Такие контроллеры заряда аккумуляторов являются самыми простыми из всех моделей, которые представлены на современном рынке. Их функциональность весьма ограничена. Устройства этого типа отключают процесс зарядки аккумулятора при достижении максимального значения напряжения. Таким образом, предотвращается перегрев и перезарядка АКБ.
Важно подчеркнуть, что контроллер такого типа не сможет обеспечить 100% уровень заряда АКБ. Этот нюанс объясняется тем, что отключение происходит по достижении максимального значения тока. На момент обесточивания уровень заряда может находиться в пределах от 70 до 90%
Чтобы загрузить аккумуляторную батарею полностью, потребуется еще несколько часов. Неполная зарядка неблагоприятно сказывается на функционировании прибора и уменьшает срок его эксплуатации.
Контроллеры типа PWM
Контроллер уровня заряда PWM (Pulse-Width Modulation) по-другому называется ШИМ. ШИМ контроллер − устройство, принцип действия которого основан на широтно-импульсной модуляции тока. Прибор разработан с целью устранения проблемы неполной зарядки. 100% уровень достигается благодаря тому, что механизм при обнаружении максимального значения тока, понижает его продлевая таким образом зарядку аккумулятора.
Описанное устройство предотвращает перегрев аккумуляторной батареи, способствует повышению принятия заряда. В общем, хорошо сказывается на ее состоянии. Прибор этого типа считается весьма эффективным, но MPPT контроллер, если сравнивать его принцип действия с PWM, является более предпочтительным вариантом по ряду функциональных возможностей.
MPPT контроллеры
МРРТ контроллер (Maximum Power Point Tracking) − устройство, которое отслеживает максимальный предел мощности заряда. С помощью сложного алгоритма устройство этого типа следит за показаниями тока и напряжения системы энергоснабжения, определяя оптимальное соотношение параметров для обеспечения максимальной продуктивности всей солнечной электростанции.
Без преувеличения можно утверждать, что именно MPPT контроллер является наиболее усовершенствованной и эффективной моделью по сравнению с другими. Для сравнения: MPPT контроллер повышает продуктивность системы энергообеспечения до 35% относительно PWM.
На сегодняшний день MPPT контроллер считается более подходящим для систем, в которых солнечные панели занимают значительные площади. Но высокая стоимость приборов данного типа вводит определенные ограничения при его использовании. Поэтому PWM модель является доступной для эксплуатации в системах энергоснабжения частных домов.
Устройства гибридного типа
Используются в случае энергоснабжения с помощью комбинирования источников энергии, например, ветра и солнца. В основу разработки гибридного прибора положен принцип работы МРРТ и PWM контроллеров. Единственное, чем он отличается от других моделей, − это вольтамперные параметры.
Главная цель моделей гибридного типа состоит в своеобразном выравнивании нагрузки на аккумуляторы. Эта проблема возникает в результате работы ветрогенераторов, которые производят ток непостоянной величины. При этом аккумуляторы работают в усиленном режиме, который значительно уменьшает срок эксплуатации.
Самодельные приборы
В некоторых случаях, при наличии соответствующего опыта и навыков, собирают контроллер аккумуляторов для солнечной панели самостоятельно. Но, скорее всего, такой прибор будет значительно уступать в плане функциональности и эффективности. Устройства подобного типа подходят только для очень маленькой системы энергообеспечения, которая работает с низкой мощностью.
Для изготовления контроллера заряда аккумуляторов вам понадобится его схема. Погрешность работы самодельного контроллера должна позволять фиксировать перепады измеряемых величин с точностью до одной десятой.
Подбор контроллера по типу АКБ
Различные по типу АКБ необходимо заряжать по различным программам зарядки. Это связано с различным химическим составом аккумуляторов. Программы зарядки имеют разные алгоритмы заряда. В соответствии с выбранной программой зарядки акб контроллер заряда регулирует напряжение и силу тока в установленном диапазоне. Современные контроллеры заряжают контроллеры по технологии широтно-импульсной модуляции, такие контроллеры называются ШИМ(PWM) контроллеры. Причем более дорогие контроллеры, которые называются MPPT, использующие технологию поиска точки максимальной мощности от массива солнечных батарей тоже заряжают аккумуляторы по технологии ШИМ. Сначала MPPT контроллер отбирает максимальную мощность, а далее используя ШИМ преобразователь, заряжает акб в соответствии с установленной программой зарядки.

В зависимости от имеющихся аккумуляторов, необходимо выбрать контроллер, имеющий программу заряда именно для вашего типа акб. Рассмотрим основные типы АКБ и условия их заряда:
1) Свинцово-кислотные с жидким электролитом. Заряжаются обычно напряжением не выше 14-15 вольт, можно и выше до 17 вольт, но электролит быстро закипит и начнется процесс его выкипания и разрушения пластин, поэтому придется безотрывно следить за процессом заряда и при начале образования пузырьков, все равно опустить напряжение до 14 вольт, или отключить заряд и дать остыть аккумулятору. Также такие аккумуляторы при заряде выделяют взрывоопасный газ, поэтому их необходимо заряжать с открытыми клапанами и в хорошо вентилируемом помещении.
2) Свинцово-кислотные герметичные с загущенным или абсорбированным электролитом. Это аккумуляторы, изготовленные по технологии GEL и AGM. Данные аккумуляторы необходимо заряжать напряжением не выше 14 вольт. Это связано с тем, что если начнется процесс нагрева, загущенного или абсорбированного электролита, то структура электролита начнет разрушаться, и потеряет свои свойства, причем в отличии от жидко-кислотных, электролит невозможно поменять или восстановить.
3) Щелочные АКБ. Требуют заряд напряжением от 10В до 17В, необходимо следить за процессом заряда.
4) Никелевые
5) Литиевые, имеют в составе специальный блок управления зарядом.
Простые контроллеры заряда имеют одну или две программы зарядки для свинцово-кислотных акб для негерметичных жидкостных и для герметичных GEL или AGM аккумуляторов.
Подбор контроллера по напряжению и току солнечных батарей и акб
Большинство выпускаемых солнечных батарей имеет номинальное напряжение 12 или 24 вольта. Это сделано для того чтобы можно было заряжать аккумуляторные батареи без дополнительного преобразования напряжения. Аккумуляторные батареи появились значительно раньше солнечных батарей и имеют распространённый стандарт номинального напряжения на 12 или 24 вольта. Соответственно большинство контроллеров для солнечных батарей выпускается с номинальным рабочим напряжением равным 12 или 24 вольта, а также двухдиапазонные на 12 и 24 вольта с автоматическим распознаванием и переключением напряжения.
Номинальное напряжение на 12 и 24 вольта достаточно низкое для мощных систем. Для получения необходимой мощности приходится увеличивать количество солнечных батарей и аккумуляторов, соединяя их в параллельные контуры и значительно увеличивая силу тока. Увеличение силы тока ведет к нагреву кабеля и электрическим потерям. Необходимо увеличивать толщину кабеля, возрастает расход металла. Также необходимы мощные контроллеры, рассчитанные на высокий ток, такие контроллеры получаются очень дорогими.
Чтобы исключить возрастание тока, контроллеры для мощных систем делают для номинально рабочего напряжения на 36, 48 и 60 Вольт. Стоит заметить, что напряжение контроллеров кратно по напряжению 12 вольтам, для того чтобы можно было подключать солнечные батареи и акб в последовательные сборки. Контроллеры с кратным напряжением выпускаются только для технологии зарядки ШИМ.
Как видно ШИМ контроллеры выбираются с напряжением кратным 12 вольтам, причем в них входное номинальное напряжение от солнечных батарей и номинальное напряжение контура подключенных аккумуляторов должно быть одинаковым, т.е. 12В от СБ – 12В к АКБ, 24В на 24, 48В на 48В.
У контроллеров MPPT входное напряжение может быть равным или произвольно выше в несколько раз без кратности 12 Вольтам. Обычно MPPT контроллеры имеют входное напряжение от солнечных батарей от 50 Вольт для простых моделей и до 250 вольт для мощных контроллеров. Но следует учесть, что опять же производители указывают максимальное входное напряжение, и при последовательном подключении солнечных батарей следует складывать их максимальное напряжение, или напряжение холостого хода. Проще говоря: входное максимальное напряжение любое от 50 до 250В, в зависимости от модели, номинальное или минимальное входное при этом будет 12, 24, 36 или 48В. При этом выходное напряжение для заряда АКБ у контроллеров MPPT стандартное, часто с автоматическим определением и поддержкой напряжений на 12, 24, 36 и 48 Вольта, иногда 60 или 96 вольт.
Существуют серийные промышленные очень мощные MPPT контроллеры с входным напряжением от солнечных батарей на 600В, 800В и даже 2000В. Данные контроллеры также можно свободно приобрести у российских поставщиков оборудования.
Окромя выбора контроллера по рабочему напряжению, контроллеры следует выбирать по максимальному входному току от солнечных батарей и максимальному току заряда акб.
Для ШИМ контроллера, максимальный входной ток от солнечных батарей будет переходить в зарядный ток АКБ, т.е. контроллер не будет заряжать большим током, чем выдают подключенные к нему солнечные батареи.
В MPPT контроллере все иначе, входной ток от солнечных батарей и выходной ток для заряда акб – это разные параметры. Эти токи могут быть равными, если номинальное напряжение подключенных солнечных батарей равно номинальному напряжению подключенных акб, но тогда теряется суть преобразования MPPT, и эффективность контроллера уменьшается. В MPPT контроллерах номинальное входное напряжение от солнечных батарей должно быть выше номинального напряжения подключенных АКБ оптимально в 2-3 раза. Если входное напряжение выше ниже чем в 2 раза, к примеру, в 1,5 раза, то будет меньшая эффективность, а выше более чем в 3 раза, то будут большие потери на разницу преобразования напряжения.
Соответственно входной ток всегда будет равен или ниже максимальному выходному току заряда АКБ. Отсюда следует, что MPPT контроллеры необходимо выбирать по максимальному зарядному току АКБ. Но чтобы не превысить данный ток, указывается максимальная мощность подключаемых солнечных батарей, при номинальном напряжении контура подключенных АКБ. Пример для контроллера заряда MPPT на 60 Ампер:
- 800Вт при напряжении АКБ электростанции 12В;
- 1600Вт при напряжении АКБ электростанции 24В;
- 2400Вт при напряжении АКБ электростанции 36В;
- 3200Вт при напряжении АКБ электростанции 48В.
Следует заметить, что данная мощность при 12 вольт указана для зарядного напряжения от солнечных панелей в 13 — 14 Вольт, и кратна для остальных систем с напряжениями на 24, 36 и 48вольт.
Контроллеры
Известный факт, что полное разряжение, как и чрезмерная зарядка, влияют на дальнейшую работу аккумуляторных батарей. Особо чувствительными являются свинцово-кислотные аккумуляторные панели. Для предохранения батарей от этих нагрузок и служит регулятор. При максимальной зарядке АКБ (аккумуляторной батареи) с помощью контроллеров уровень тока будет понижен, при понижении заряда до критических значений подача энергии будет остановлена.
Типы контроллеров
Существует несколько типов регуляторов: On/Off, ШИМ и МРРТ.
Перед подбором устройства необходимо ответить на два основных вопроса:
Какое напряжение на входе?
Какой номинальный ток?
Автоматический контроллер заряда с регулятором MPPT для солнечных батарей
Как и у большинства устройств, обязательно наличие прочностного запаса. Максимальное напряжение контроллера должно превышать общее напряжение на 20 процентов. Для определения запаса номинального тока нужно к величине тока короткого замыкания солнечных батарей прибавить 10–20 процентов, также данное значение зависит от типа регулятора. Эти данные можно найти в технических паспортах контроллеров. Например, для контроллера солнечных батарей SOL4UCN2 (ШИМ) выходное напряжение тока принимает значения 3 вольта, 6 вольт, 12 вольт. Также возможно подобрать контроллеры с выходным напряжением 36 или 48 вольт. К тому же необходимо предусмотреть инвертор для преобразования тока.
Контроллеры On/Off
В линейке контроллеров являются простейшими и, соответственно, недорогими. Когда заряд аккумулятора достигает предельного значения, контроллер разрывает соединение между солнечной панелью и батареей посредством реле. В действительности батарея не полностью заряжена, что оказывает влияние на дальнейшую работоспособность аккумулятора. Поэтому несмотря на низкую стоимость, лучше не использовать регулятор данного типа.
Контроллер On/Off для солнечных батарей
ШИМ (PWM) – контроллеры
Для этого типа контроллера применена технология широтно-импульсной модуляции. Преимуществом является прекращение заряда аккумуляторной батареи без отсоединения солнечных модулей, что позволяет продолжить зарядку АКБ до максимального уровня. Рекомендованная область применения – системы с небольшой мощностью (до 48 вольт).
МРРТ – контроллеры
Maximum power point tracker контроллер появился 80-х годах. Самым эффективным по праву считается именно этот тип контроллера. Он отслеживает максимальный энергетический пик и понижает напряжение, но увеличивает силу тока, не изменяя мощность. Благодаря высокому коэффициенту полезного действия МРРТ – контроллеры сокращают срок окупаемости солнечных станций. Выходные напряжения варьируются от 12 до 48 вольт.
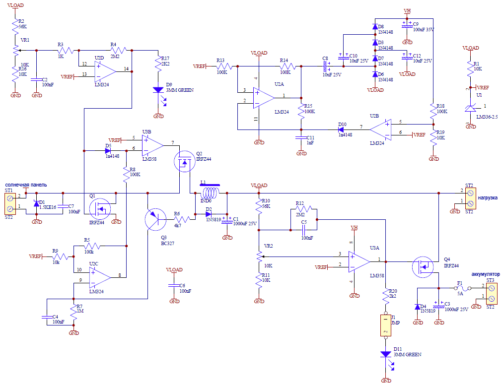
Самодельные контроллеры
Безусловно, можно сделать контроллер своими руками. Прототипом служит . В его схеме с помощью реле коммутируется сигнал, полученный с ветрогенераторов или солнечных батарей. Реле управляется посредством пороговой схемы и полевого транзисторного ключа. Подстроечные резисторы регулируют пороги переключения режима.
Схема для создания контроллера своими руками
В данной схеме использовано 8 резисторов в качестве нагрузки для утилизации энергии. Эта схема является первоначальной, ее можно упростить самостоятельно, а можно прибегнуть к помощи достоверных источников. Несмотря на очевидную простоту конструкции, не рекомендуется использовать контроллеры, созданные своими руками, во избежание неблагоприятных последствий, таких как порча АКБ, например (при напряжениях 36–48 вольт).
Гибриды
Гибридным контроллером считается контроллер, использующий энергию ветра и солнца. Его преимуществом является возможность использование двух источников тока (ветрогенератора или солнечной батареи) совместно или попеременно. Незаменим для автономных производств.
Дополнительные функции аккумуляторных батарей
Прогресс не стоит на месте и благодаря ему можно подобрать контроллер с нужными характеристиками для каждого потребителя индивидуально. Модель контроллера может включать в себя дисплей с выводом информации о батарее, реле, солнечных панелях, количестве заряда, напряжении (вольт), токе. Также может присутствовать система оповещения при приближении разрядки и таймер для активации ночного режима. Существуют контроллеры с возможностью подключения к компьютеру.
Контроллер с возможностью подключения к компьютеру I-Panda SMART 2
Заводские контроллеры
Существуют промышленные устройства для контроля уровня зарядки АКБ. Рассмотрим некоторые из них.
Контроллер уровня зарядки DC-12 В представляет собой конструктор. Он подойдет тем, кто имеет знания по электротехнике. Устройство позволяет контролировать заряженность батареи и выполнять функцию реле-регулятора. Продается в виде набора деталей и собирается самостоятельно. Диапазон напряжений составляет от 2,5 до 18 В. Потребляемый ток – 20 мА. Размеры печатной платы: 43х20 мм (автор видео — DeXter Show).
Панель с индикатором от TMC пригодится автолюбителям, которые установили в свой автомобиль второй аккумулятор. Устройство состоит из алюминиевой панели, вольтметра и тумблера. С помощью тумблера осуществляется переключение между батареями.
Можно приобрести устройства контроля уровня заряда аккумулятора от фирмы Faria Euro Black Style, но у них очень высокая стоимость.





































